Press Releases and Author Interviews

-
Epigenetic Aging Linked to MRI Signatures of Neurodegeneration but Not General Brain Aging

A new research paper was published in Volume 18 of Aging-US on April 7, 2026, titled “Association of epigenetic age acceleration with MRI biomarkers of aging and Alzheimer’s disease neurodegeneration.”
-
Global Experts Highlight Path Toward Actionable Interventions in Human Aging
A new meeting report was published in Volume 18 of Aging-US on April 6, 2026, titled “Toward actionable interventions in human aging (12th ARDD meeting, 2025).” … continue reading
-
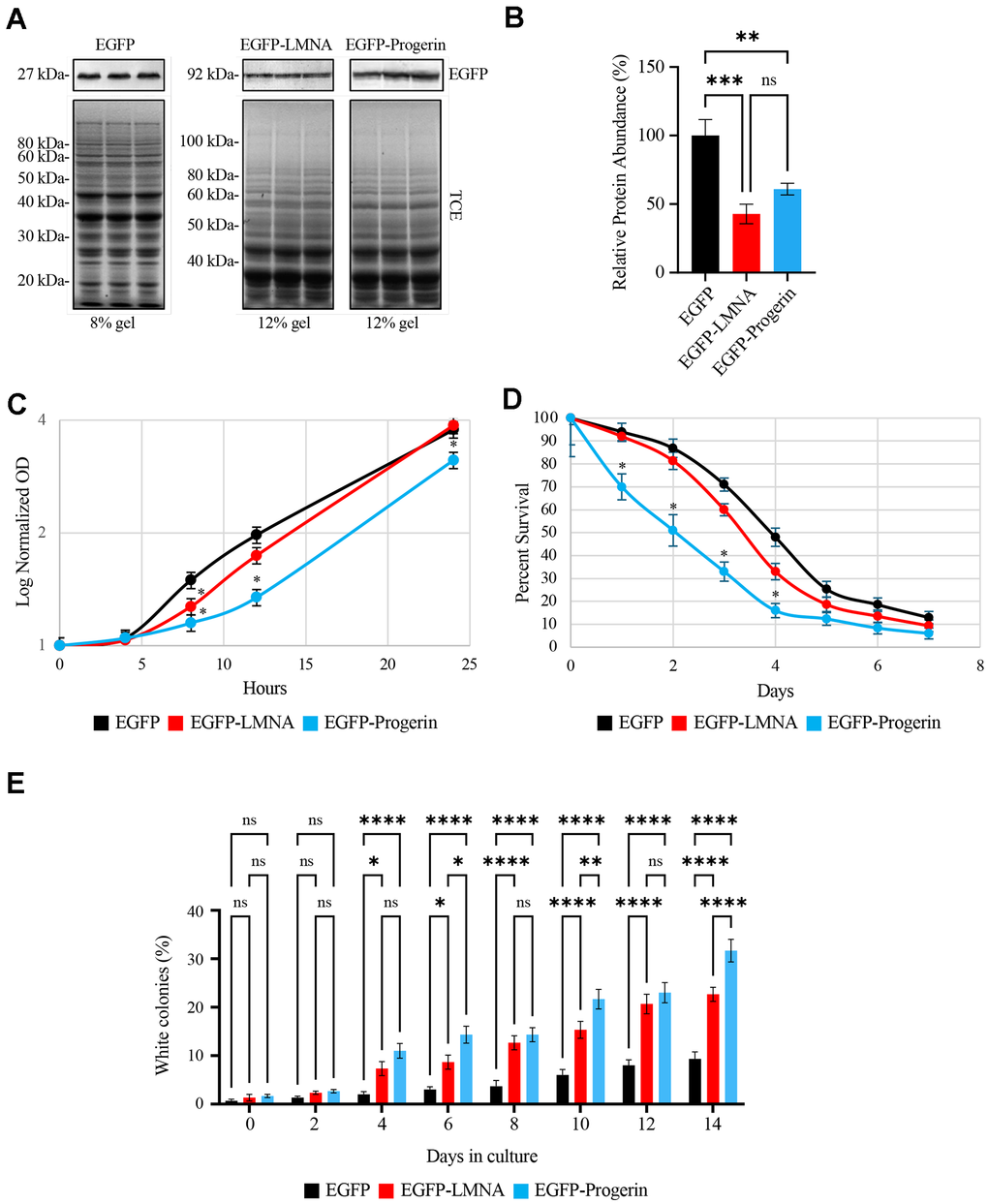
Modeling Premature Aging in Yeast Reveals Key Effects of Progerin on Cellular Lifespan
A new research paper was published in Volume 18 of Aging-US on April 3, 2026, titled “Modeling premature aging in yeast via the expression of Progerin.” … continue reading
-
Gene–Phenotype Catalogue Provides New Insights into Premature Aging Disorders
A new research paper was published in Volume 18 of Aging-US on March 30, 2026, titled “A manually curated gene–phenotype catalogue for progeroid syndromes and premature aging.” … continue reading
Aging-US: Volume 18
-
Polyploidy-induced senescence: Linking development, differentiation, repair, and (possibly) cancer?
Since the first description of replicative senescence triggered by telomere shortening in the 1960s, other stressors such as mitochondrial dysfunction and DNA damage were shown to induce senescence in vitro. In vivo, senescent cells show both beneficial physiological and harmful pathological roles, yet their contribution to aging and disease remain incompletely understood.
Aging-US Blogs
ABOUT Dr. Mikhail (Misha) Blagosklonny:
It is with great sadness and heavy heart that we announce the recent passing of Dr. Mikhail (Misha) V. Blagosklonny, our beloved Editor-in-Chief. Misha succumbed to metastatic lung cancer after a courageous battle.
Dr. Blagosklonny will be remembered as a brilliant and extraordinary scientist who dedicated his life to science. He was a visionary thinker, who made highly original contributions to cancer and aging research that were often ahead of their time.
Dr. Blagosklonny was born into a family of scientists. His mother, Professor of Medicine Yanina V. Blagosklonnaya, specialized in endocrinology and was a talented teacher, mentoring several generations of medical students. His father, Professor Vladimir M. Dilman, was a brilliant gerontologist, endocrinologist and oncologist, known for being a very charismatic person. He was the first person to encourage Misha to think about nature, aging, and philosophy.
Misha was a theorist by nature. While in school, he was deeply interested in physics and dreamed of becoming a theoretical physicist. Eventually, he chose biology, driven to study aging and age-related diseases, including cancer. He started as an experimentalist, but over the years, he became a theoretical biologist. In a way, his dream came true.
In Remembrance | @Blagosklonny
ABOUT AGING-US.NET
Aging-US.net features press releases on the latest aging research, plus interviews and from the distinguished network of authors who continue to publish their research with Aging-US.
ABOUT AGING-US
Aging-US is dedicated to advancing our understanding of the biological mechanisms that drive aging and the development of age-related diseases. Our mission is to serve as a platform for high-quality research that uncovers the cellular, molecular, and systemic processes underlying aging, and translates these insights into strategies to extend healthspan and delay the onset of chronic disease.
We aim to promote: 1) The treatment of age-related diseases through interventions that target the aging process itself, 2) the validation of anti-aging therapies by demonstrating their impact on functional decline and disease onset, and 3) the development of preventative strategies that delay or mitigate age-associated pathologies by modulating key aging mechanisms.
Impact Journals, the publisher of Aging-US, meets the standards of the Wellcome Trust Publisher Requirements and was included in the Wellcome Trust List of Compliant Publishers. Read about our rigorous Scientific Integrity Process.
To learn more, please visit Aging-US.com and connect with us:
Facebook | X | LinkedIn | YouTube | Instagram | Bluesky | ResearchGate | Pinterest | SoundCloud







