Skip to content

Aging-US Authors

Aging-US.net features press releases on the latest aging research, plus interviews and from the distinguished network of authors who continue to publish their research with Aging-US.

  • Facebook
  • Twitter
  • Instagram
  • LinkedIn
  • YouTube
  • Pinterest
  • SoundCloud
  • Reddit
  • Home
  • News

Aging-US Authors

How Aging Leads to Disease: New Two-Stage Model Explains Age-Related Illness
Aging News

How Aging Leads to Disease: New Two-Stage Model Explains Age-Related Illness

January 20, 2026January 20, 2026

A new review was published in Volume 17, Issue 12 of Aging-US on December 30, 2025, titled “Aging as a multifactorial disorder with two stages.”

Read More
Age-Related Changes in Sperm DNA May Play a Role in Autism Risk
Aging News

Age-Related Changes in Sperm DNA May Play a Role in Autism Risk

January 16, 2026

A new research paper was published in Volume 17, Issue 12 of Aging-US on December 29, 2025, titled “Age-specific DNA methylation alterations in sperm at imprint control regions may contribute to the risk of autism spectrum disorder in offspring.”

Read More
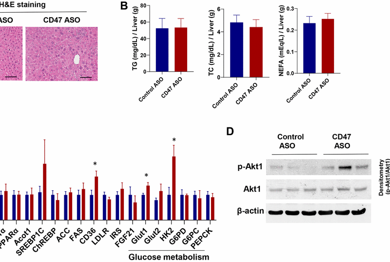
CD47 Antisense Therapy Improves Glucose Control and Lipid Balance in Aging Mice
Aging News

CD47 Antisense Therapy Improves Glucose Control and Lipid Balance in Aging Mice

January 15, 2026January 15, 2026

A new research paper was published in Volume 17, Issue 12 of Aging-US on December 1, 2025, titled “CD47 antisense oligonucleotide treatment improves glucose homeostasis and alleviates dyslipidemia in aged male mice.”

Read More
Aging-US.net
Aging News

International Experts Connect Infections and Aging Through Cellular Senescence

January 7, 2026January 9, 2026

A new meeting report was published in Volume 17, Issue 12 of Aging-US on December 23, 2025, titled “Cellular senescence meets infection: highlights from the 10th annual International Cell Senescence Association (ICSA) conference, Rome 2025.”

Read More
Aging Volume 17, Issue 12
Aging News

RNA Splicing and Processing Emerge as Central Features of Human Aging Across Tissues

January 5, 2026January 9, 2026

A new research paper featured as the cover of Volume 17, Issue 12 of Aging-US was published on December 22, 2025, titled “A combination of differential expression and network connectivity analyses identifies a common set of RNA splicing and processing genes altered with age across human tissues.”

Read More
Skeletal Muscle Epigenetic Clocks Developed Using Postmortem Tissue from an Asian Population
Aging News

Skeletal Muscle Epigenetic Clocks Developed Using Postmortem Tissue from an Asian Population

December 30, 2025

A new research paper was published in Volume 17, Issue 11 of Aging-US on November 26, 2025, titled “Epigenetic aging signatures and age prediction in human skeletal muscle.”

Read More
AI Tracks Nearly 100 Years of Aging Research, Revealing Key Trends and Gaps
Aging News

AI Tracks Nearly 100 Years of Aging Research, Revealing Key Trends and Gaps

December 23, 2025

A new research paper was published in Volume 17, Issue 11 of Aging-US on November 25, 2025, titled “A natural language processing–driven map of the aging research landscape.”

Read More
Younger Biological Age May Increase Depression Risk in Older Women During COVID-19
Aging News

Younger Biological Age May Increase Depression Risk in Older Women During COVID-19

December 19, 2025December 19, 2025

A new research paper was published in Volume 17, Issue 11 of Aging-US on November 18, 2025, titled “Epigenetic age predicts depressive symptoms during the COVID-19 pandemic in the Canadian Longitudinal Study on Aging: importance of biological sex.”

Read More
Aging-US.net
Aging News

Aging-US Now on ResearchGate, Enhancing Visibility for Authors and Readers

December 17, 2025December 17, 2025

We are pleased to announce that we have officially joined ResearchGate, the professional network for scientists and researchers. This collaboration enhances the visibility, accessibility, and impact of research published in Aging-US among the global scientific community.

Read More
Theobromine From Cocoa Linked to Slower Biological Aging
Aging News

Theobromine From Cocoa Linked to Slower Biological Aging

December 16, 2025

“Our findings indicate that the reported beneficial links between theobromine intake on health and ageing extend to the molecular epigenetic level in humans.” BUFFALO, NY

Read More

Posts pagination

1 2 … 35 Next
  • X

Copyright © 2023 Impact Journals, LLC

Impact Journals is a registered trademark of Impact Journals, LLC